Séminaire résidentiel INRAE semantic linked data

Séminaire résidentiel INRAE Semantic Linked Data édition 2021

11 octobre 2021

Domaine du Lazaret - Sète

Organisation : CATIs CODEX-DIISCICO et réseau MathNum IN-OVIVE

Ce séminaire a rassemblé pour la première fois 65 informaticiens spécialisés dans le domaine du Web sémantique, sous-domaine de l'Intelligence Artificielle, appartenant à 11 des 14 collectifs d'informatique scientifique INRAE et à des instituts de recherche partenaires (INRIA, IRD, IRIT, Université de Montpellier, Université Paris Saclay, Université Paris 13, CGIAR).
Cette communauté émergente a pour objectif de relier les données et les connaissances du gène à la fourchette afin de permettre une approche systémique et ouverte de la science.

Le séminaire est sponsorisé par le projet ANR D2KAB

Les photos de groupe sont disponible ici et ici

I1
I2

 

 

 

 

 

 

 

 

 

Programme :

Lundi 11 Octobre

Tutoriel Web sémantique et état des lieux de l’utilisation des méthodes et outils du Web sémantique dans INRAE

  • 14h00-16h00 : Tutoriel d’initiation aux langages du web sémantique (RDF, SPARQL, OWL, graphes nommés, etc) - Catherine Faron et Olivier Corby (INRIA WIMMICS) - Présentation
    • 16h-16h30 Pause café
  • 16h30-16h50 : Introduction séminaire INRAE Semantic Linked Data - Patrice Buche et Pascal Neveu - DIISCICO-CODEX - Présentation
  • 16h50-17h00 : Introduction - Hervé Monod - CD MathNum - Présentation
  • 17h00-17h20 : Ressources sémantiques à INRAE (à confirmer) - Odile Hologne DIPSO - Présentation
  • 17h20-17h40 : Thésaurus INRAE : un outil central pour l’interopérabilité sémantique des systèmes d’information INRAE - Sonia Bravo, Magalie Weber et Sophie Aubin - PROSODie - RésuméPrésentation
    • 19h30 apéritif d’accueil et repas

Mardi 12 Octobre

État des lieux de l’utilisation des méthodes et outils du Web sémantique dans INRAE

  • 9h00-9h20     : Le web sémantique dans le contexte des ambitions d'INRAE - Michael O’Donohue CD TRANSFORM - Présentation
  • 9h20-9h40     : Intégration de données hétérogènes dans une base de données graphe de propriétés - Flores R, Confais J, Francillonne N, Rimbert H, Tamby JP, Kreplak J, Imbert B, Toumert Y, Destin J, Bogoin J, Michotey C, Pommier C, Alfama F, Quesneville H, Alaux M - GREP - RésuméPrésentation
  • 9h40-10h00   : Askomics, a Semantic-Web application to integrate and query meaningful biological datasets - Mateo Boudet, Xavier Garnier, Olivier Filangi, Anthony Bretaudeau, Olivier Sallou, Anne Siegel, Olivier Dameron & Fabrice Legeai - BARIC - Présentation
  • 10h00-10h20 : FAIR metabolomics e-resources in web components - O. Filangi, N. Paulhe, F. Giacomoni - eMPrEInTE - RésuméPrésentation
    • 10h20-10h40 Pause café
  • 10h40-11h00 : Annotation et liage de données textuelles et non textuelles - deux cas d’étude - Claire Nédellec, Michaël Alaux, Mouhamadou Ba, Robert Bossy, Louise Deléger, Sandra Dérozier, Mariya Evtimova, Catherine Faron, Raphaël Flores, Liliana Ibanescu, Pierre Larmande, Valentin Loux, Maud Marty, Franck Michel, Cyril Pommier GREP-BOOM - RésuméPrésentation
  • 11h00-11h20 : Outils développés par InfoSol pour l’interopérabilité de ses données - Clément LATTELAIS, Christine LE BAS, Rachid YAHIAOUI, Antoine SCHELLENBERGER, Antonio BISPO - GEDEOP - RésuméPrésentation
  • 11h20-11h40 : Publication et annotation des Bulletins de Santé du Végétal - Stephan Bernard, Robert Bossy, Anna Chepaykina, Catherine Roussey - CODEX-BOOM - RésuméPrésentation
  • 11h40-12h00 : Developing semantic interoperability in ecology and ecosystem studies : semantic modeling and annotation for FAIR data production - Christian Pichot, Ph. Clastre, B. Jaillet, D. Maurice, G. Monet, R. Yahiaoui - GEDEOP - RésuméPrésentation 
    • 12h-14h Pause déjeuner
  • 14h00-14h20 : Création d’un système d’information pour visualiser et administrer les ontologies ATOL, EOL et AHOL - Matthieu Reichstadt, Alexandre Journaux, Catherine Hurtaud, Marie-Christine Meunier Salaïun, Gaëlle Maxin, Alice Fatet, Pierre-Yves Le Bail, Jérôme Bugeon - SICPA - RésuméPrésentation
  • 14h20-14h40 : Sixtine et PHIS des Systèmes d'Information pilotés par des ontologies - Anne Tireau et Pascal Neveu - CODEX - Présentation
  • 14h40-15h00 : Utilisation du Web Sémantique pour la filière viticole - Arnaud Charleroy et Pascal Neveu - CODEX - Présentation
  • 15h00-15h20 : Extraction d’instances de relations n-aires issues d’articles scientifiques guidée par une ontologie - Lentschat, M.; Buche, P.; Dibie-Barthelemy, J.; Menut, L.; Roche, M. - DIISCICO - Présentation   
    • 15h20-15h40 Pause café
  • 15h40-16h00 : Towards decision support system for the agri-food sector using heterogeneous scientific data annotated with an ontology and Bayesian networks: a proof of concept applied to milk microfiltration - Cedric Baudrit, Patrice Buche, Nadine Leconte, Christophe Fernandez, Maëllis Belna, Geneviève Gésan-Guiziou - DIISCICO - RésuméPrésentation
  • 16h00-16h20 : How to Manage Incompleteness of Nutritional Food Sources?: A Solution Using FoodOn as Pivot Ontology - Patrice BUCHE, Julien CUFI, Stéphane DERVAUX, Juliette DIBIE, Liliana IBANESCU, Alrick OUDOT and Magalie WEBER - DIISCICO - RésuméPrésentation
  • 16h20-16h40 : Un outil d’aide à la conception d’itinéraires techniques basé sur les ontologies PO2, naRyQ et les PRM: application aux emballages alimentaires composites - Mélanie Münch, Hélène Angellier-Coussy, Patrice Buche, Stéphane Dervaux, Liliana Ibanescu, Cristina Manfredotti, Claire Mayer-Laigle, Magalie Weber - DIISCICO - RésuméPrésentation
  • 16h40-17h00 : Environmental Biorefinery Ontology, EBO, dédiée au Système d'Information de Bioraffinerie Environnementale pour la Recherche, SIBER-LBE - Emilie Fernandez , Pascal Neveu, Anne Tireau, Virginie Rossard, Eric Latrille - CODEX - Présentation
    • 17h00 - Fin de la session - Balade dans Sète
    • 20h00 - Apéritif et repas

Mercredi 13 Octobre

Méthodes et outils pour le Web des données liées (Semantic Linked Data)

  • 9h30-10h00   : Développement d’ontologies - Sylvie Despres - Paris 13 - Présentation
  • 10h00-10h30 : AgroPortal: portail des ontologies en agriculture - Clément Jonquet - INRAE Mistea - Présentation
    • 10h30-11h - Pause café
  • 11h00-11h30 : Alignement d’ontologies - Cassia Trohan - IRIT - Présentation
  • 11h30-12h00 : Découverte d’expressions référentielles pour le liage de données - Fatiha Saïs (LISN), Armita Khajeh Nassiri, Nathalie Pernelle et Gianluca Quercini - Présentation
    • 12h-14h - Pause déjeuner
  • 14h00-14h30 : Fédération de requêtes et description des Knowledge Graphs - Catherine Faron et Olivier Corby - INRIA WIMMICS - Présentation
  • 14h30-15h00 : Knowledge-Based Data Management with Graal V2 - Federico Ulliana - INRIA Graphik - Présentation
    • 15h-15h30 - Pause café
  • 15h30-16h00 : Agronomy et Crop ontologies - Elizabeth Arnaud - CGIAR - Présentation
  • 16h00-16h30 : Mise en oeuvre de ressources sémantiques dans Data Terra - Jean-Christophe Desconnets - IRD-Data Terra - Présentation
    • 18h30 - Animation musicale
    • 19h30 - Buffet cocktail

Jeudi 14 Octobre

  • 9h00-9h30     : Gouvernance des données - Hadi Quesneville, Michael Chelle - Présentation - Conclusion
    • Pause café
  • 9h30-12h00   : Trois ateliers thématiques tournant + production d’éléments de feuilles de route d’e-infra - Sophie Aubin - Présentation
    • Quelles démarches collectives de sortie des SI en silos ? (Animateur Catherine Roussey, Rapporteur Christian Pichot) - Synthèse
    • Quels sont les besoins de formation? Quel format (école chercheur, ) ? (Animateur JuC, Rapporteur PhC)
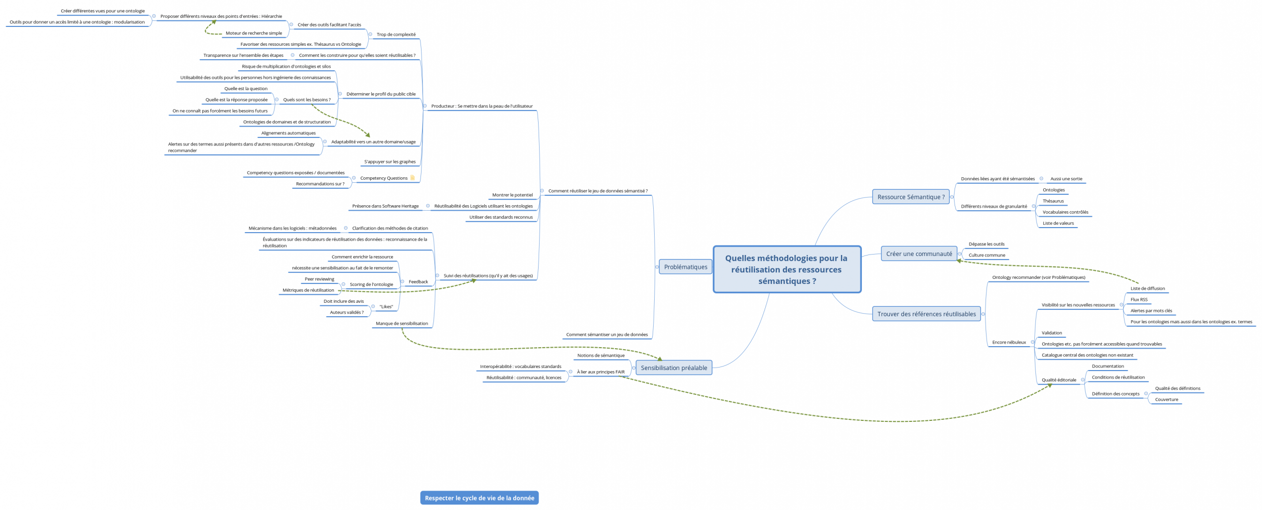
    • Quelles méthodologies pour la réutilisation des ressources sémantiques ? (Animateur Clément Jonquet, Rapporteur Dimitri Svabo) - Synthèse
  • 12h00-12h30 : Restitutions
  • 13h : Déjeuner

 

Contact: changeMe@inrae.fr